当广府年俗遇见地道风物,一场味觉与视觉的岭南盛宴正待开场! 从汕头老城的卤香秘方到梅州围楼的盐焗传承,从湛江港的肥美蚝浪到佛山桑基鱼塘的鲜韧鱼生 …… “广东发布”携手陈晓卿美食团队,为你诚意献上“马上有粤味”系列。一城一韵,尽览风土民情;一城一味,细品人间至味 。春节假期,和我们一起玩遍广东不重样。
第十一站,河源
“人间若有天堂的地图
便以这纯洁的万绿湖
绘出爱的归宿……”
当《人间万绿湖》的歌声
勾勒出万绿湖千顷碧澄的画卷
一场由纯净山水孕育的
风味之旅也徐徐展开
在河源
清澈的湖水不仅映照着天空
更滋养着一方质朴鲜美的饮食哲学
这里的年味
是湖光山色与人间烟火的
动人合奏
一桌山河味 最是客家情
山野之馈,湖河之鲜,本味之醇
河源一桌菜 不追求繁复雕琢
而是以质朴的烹饪手法
最大程度释放食材的本真味道

金黄鲜嫩的盐焗鸡
肉汁饱满,咸香入骨
是宴席上当之无愧的硬核存在

八刀汤
一碗 “直给”的鲜
用猪的八个部位现切现煮
汤清味醇,配上胡椒的辛香
是冬日里最暖胃的存在

客家酿豆腐
下饭界天花板
煎得两面金黄的豆腐塞满肉馅
一口下去
豆香、肉香、酱香在嘴里崩开

八宝鱼生
以茶油醇香裹挟鱼肉滑嫩
佐料的脆爽与鲜甜交融,回味无穷

这一桌,不止是菜
是在万绿湖畔、客家围屋间
“靠山吃山”千年智慧的温度
更是山河湖鲜赠予 的团圆礼
湖上慢时光 步入“绿野仙踪”
河源
这座被誉为“珠三角后花园”的城市
拥有着令人艳羡的生态资本
——万绿湖

它不仅是一个景区
更是粤港地区的重要饮用水源
水质常年保持国家最高标准(Ⅰ类)
370平方公里的湖面
如一块巨大的翡翠镶嵌在群山之中
360多个岛屿点缀其间

在这里
你可以乘船漫游
看湖水在阳光下层次分明的绿
也可以在湖畔民宿住下
享受被负氧离子包围的宁静夜晚
尽情感受这座天然氧吧的馈赠
一连八天 玩法直接给你排满
品味过山河之味
领略完湖光之美
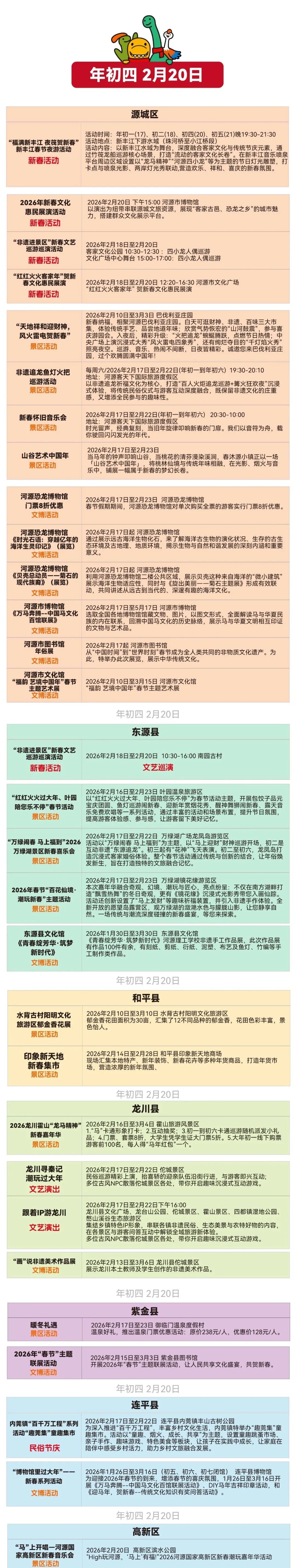
河源春节的精彩才刚刚开始
河源新春节目单已准备就绪
从除夕到大年初七
每一天都安排得明明白白
传统民俗、湖光山色
市集烟火、文博雅韵
……
各区县的精彩尽在其中
让你不错过每一份热闹







山水已备好
年宴已飘香
精彩已排档
万事俱备,只等你来
河源新春,不见不散

